切实维护消费者权益 !中国广告协会发布《网络直播营销售后服务规范》
时间:2023-10-21 作者:佚名 来源:山西省消费者协会
9月22日中国广告协会正式发布《网络直播营销售后服务规范》。

《网络直播营销售后服务规范》(以下简称《规范》)是中国广告协会继2020年6月出台《网络直播营销行为规范》、2021年出台《网络直播营销选品规范》后,又一次专门针对网络直播营销活动出台自律规范,旨在为网络直播营销售后服务活动提供指南。
《规范》将网络直播营销定义为“通过互联网站、应用程序、小程序等,以视频直播、音频直播、图文直播 或多种直播相结合等形式开展营销的商业活动”,对网络直播营销、直播间运营者、直播直销人员、直播营销人员服务机构等也作出了明确定义。
《规范》的核心内容是对直播电商售后服务的基本要求、售后服务规范及流程等作出了明确规范。
01明确售后服务原则,切实维护消费者权益
《规范》明确网络直播营销售后服务定义为“产品出售后,生产者或销售者依据合同约定或法律规定,需对消费者承担的合同义务或法定责任的相关活动”。
在“售后服务一般原则”部分,《规范》要求网络直播营销的全流程切实维护消费者权益:充分保障消费者知情权、选择权和隐私权等合法权益,严格履行产品责任,严把直播产品和服务质量关,依法依约积极兑现售后承诺,建立落实投诉处理、退换货和退款制度;加大对各类侵害消费者权益行为的打击力度,切实维护网络直播营销行业秩序。
《规范》还要求网络直播营销的全流程筑牢信息安全屏障,严格遵守个人信息保护相关规定,规范收集和合法使用消费者身份、地理位置、联系方式等个人信息行为。电子商务平台应当建立健全信息安全管理制度,严格落实信息内容 安全管理责任制,具备与创新发展相适应的安全可控的技术保障和防范措施。
02明确直播前、直播中、直播后 售后服务规范及流程
《规范》从直播前、直播中、直播后三个环节明确了网络直播营销各相关参与方的售后服务规范及流程。
《规范》要求主播及直播营销人员:
✍直播前应明确知悉所售商品的售后交付时间、现货数量、预售数量、物流方式、退换货方式和处理期限、投诉处理流程和反馈期限等售后服务方案;熟悉商家的售后服务流程和规范要求;熟悉国家法律法规规范及行业标准等有关产品售后服务的相关规定和要求;
✍直播中应清晰掌握当日上播的商品顺序表及产品常见问题解答表,熟悉直播产品信息;积极解答消费者咨询的问题,必要时进行演示;有义务在直播间说明产品质量保障、直播间价格和优惠情况、发货情况、商家提供的售后服务等。✍ 要求直播间运营者在直播后,应积极履行直播间的交易承诺,并督促商家履行对消费者的交易承诺及售后服务承诺;当消费者投诉无法有效处理、要求赔偿等严重情况时,应积极协调消费者、商家和电子商务平 台核实情况,并与商家共同协商解决方案,推动问题解决,必要时启动应急处理机制;在消费者发起“售后申请”后,应根据投诉处理制度,在平台规定的反馈时限内及时进行处理。
03依法为消费者提供7天无理由退货服务
《规范》要求,电子商务平台应明示符合法律法规的适用或不适用无理由退货的商品类别,具体要求应符合 《消费者权益保护法》。商家应依法为消费者提供7天无理由退货服务,退货运费由消费者承担。如商家和消费者另有约定,按照约定执行。
商家应当及时查验退回的商品情况,确认商品是否完好;商品完好的,商家应根据平台规定时 限范围内退还商品价款;退款原则上应按照原支付路径退还给顾客,若不以按原支付路径退回, 电子商务平台应明示退款方式。
针对服务类商品的退货情形,《规范》要求商家:应明示服务类商品订单取消规则、订单取消收费标准等要求;当服务类商品的服务水平低于商家描述时,商家应根据消费者的实际损失对消费者予以补偿, 具体补偿金额、补偿款的发放途径和时间由消费者和商家双方协商约定;服务类商品应在退款协定达成后按照平台规定处理退款。
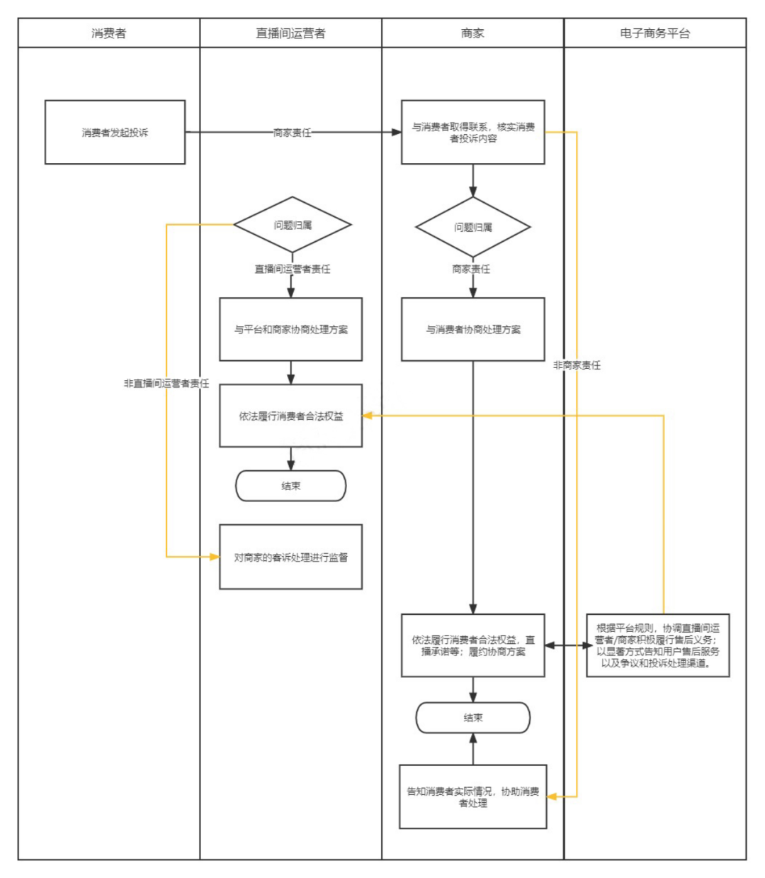
投诉处理流程图
中国广告协会社会化营销及电商直播工作委员会李红叶秘书长在发布会上表示,网络直播营销近年来对促进消费扩容提质起到了积极作用,在消费领域表现尤为亮眼。此次出台《规范》,是从售后服务规范的角度,助推网络直播营销行业诚信建设,保护消费者合法权益,服务业态健康发展,积极参与构建社会共治体系,这也是行业组织义不容辞的责任,体现了行业组织的社会价值。
多家具有影响力的直播带货MCN机构代表参会,并承诺支持并遵守中国广告协会《网络直播营销售后服务规范》:如实发布产品信息,不做虚假夸大宣传;直播中坚持正确价值导向,抵制低俗、庸俗、媚俗内容;确保产品售后有保障,服务过程可追溯。
原文链接:http://www.shanxi315.org.cn/index/index/detail?id=832
[免责声明] 本文来源于网络转载,仅供学习交流使用,不构成商业目的。版权归原作者所有,如涉及作品内容、版权和其它问题,请在30日内与本网联系,我们将在第一时间处理。
最新信息
- 2023-10-21致蕲春县蕲泰保安服务有限公...
- 2023-10-21为养老钱加装“安全锁” 两...
- 2023-10-21禁售首日 部分门店旧车清空...
- 2023-10-21促消费新政锚定三大万亿级消...
- 2023-10-21榴莲、百香果、春茶、山兰酒...
- 2023-10-212025年累计增加35个新...
- 2023-10-21冬交会亮点纷呈,海南消费帮...
- 2023-10-21穿越回到通什1988街区、...






